NEWS DETAIL
新闻详情
助力居民饮水升级!伟德国际1946bv官网科技纳滤饮用水技术获认可
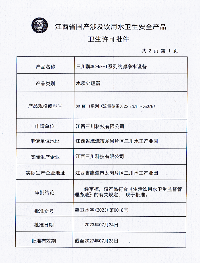
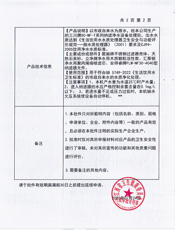
发布时间:2023-08-16近日,伟德国际1946bv官网牌SC-NF-T系列纳滤净水设备经江西省卫生健康委员会审核通过,产品符合《生活饮用水卫生监督管理办法》的有关规定,获得《江西省国产涉及饮用水卫生安全产品卫生许可批件》,批准文号——赣卫水字(2023)第0018号。


随着健康意识的不断提升,人们对水安全重视程度越来越高,对饮水品质提出更高要求。集中式管道直饮水设备为时代的进步和发展提供了新思路。伟德国际1946bv官网科技自主研发生产的SC-NF-T系列纳滤净水设备以市政自来水为原水,经分质供水设备处理后,出水水质达到《生活饮用水水质处理器卫生安全与功能评价规范-一般水质处理器》(2001)要求及CJ94-2005饮用净水水质标准。

伟德国际1946bv官网科技是伟德国际1946bv官网集团旗下二次供水子品牌,公司引入国际先进的管理方式和分质供水前沿技术,致力于打造分质供水智能平台、管道直饮水技术的研发推广等,通过物联网水质在线监测、智能流量控制等智慧供水及运维服务,将水质安全与节水并重。目前,伟德国际1946bv官网科技优质供水产品已获得几十项国家专利及多项软件著作权,有一支专家级的高素质工程技术人员队伍,设有专业水泵研究所、产品水力性能测试验站材料化验所机械性能测试中心,有各种比转数的国际、国内先进水平的模型数据库,可按用户要求完成各种产品的设计和制作。

伟德国际1946bv官网科技直饮水取水点
伟德国际1946bv官网科技,用科技智理水!作为国家首个《集成式管道直饮水设备》产品标准的参编单位和“直饮水分质供水”的倡导者,伟德国际1946bv官网科技一直致力于“让国人喝上放心水”的企业使命,高度关注居民饮用水的安全,极力倡导健康饮水3.0,实现居民足不出户即能喝上安全、健康、放心水的美好愿景。



